1. Background
The internet has grown to play a crucial role in people’s lives in recent decades. In 2017, 48.7% of people in Asia, 17% in Europe, and 10.9% in Africa were online (1). The proliferation of more affordable and user-friendly computer hardware and software has significantly increased internet usage. The internet can cause addiction in addition to being a source of convenience for a large number of people in various areas (2). Since Ivan Goldberg first coined the term "internet addiction" in 1996, there has been a possibility of this issue (3). Davis prefers the term "pathological internet use" (PIU), which is characterized as an inability to control online use and can lead to psychiatric, social, familial, educational, and occupational difficulties, to "internet addiction" because it parallels dependency on psychoactive substances (4).
According to another study, excessive internet use is classified as an impulse control disorder that can cause major meanings, mood swings, tolerance, withdrawal symptoms, conflict, and relapse. Internet addiction, withdrawal symptoms, inadequate tolerance, inability to control usage, continued overuse of the internet despite awareness of negative psychosocial issues, loss of interest or hobby as a result of internet use, using the internet to escape or treat dysphoric mood, and finally cheating on family, therapists, or other people are the eight symptoms of the disorder (5). According to surveys in the United States and Europe, the internet addiction rate is 1.5% to 8.2% (6). Similarly, in China, the prevalence of internet addiction among adolescents is 15%, of which 2.2% is a severe addiction (7, 8).
Addiction causes the brain’s "center of appreciation" or "path of pleasure" to become active. This pathway of pleasure releases dopamine as well as opiates and other neurotransmitters when it is activated. The linked receptors will eventually become compromised, leading to tolerance or the requirement to increase appreciation center stimulation to generate the "high" behavior patterns and ensuing traits required to prevent withdrawal. Additionally, using the internet can raise dopamine levels in the nucleus accumbens, a brain reward region that is particularly linked to other addictions (9).
Adolescents who engage in certain online activities, like gaming and gambling, may suffer negative consequences. These include social issues, dysfunctional family dynamics, and mental health issues like anxiety, depression, sleep disorders, and behavioral and emotional disturbances (10). With 10% to 20% of adolescents globally suffering from mental disorders, behavioral and emotional issues have grown in importance as a serious mental health issue among adolescents in recent years (11). Emotional or behavioral problems can arise at a very young age; they tend to get worse at about age five and worsen during adolescence (12). Adolescence is a sensitive and busy period in which the neurobiological system develops and changes, making adolescents highly susceptible to emotional and behavioral problems. Models of adolescent brain development indicate that the control system matures in early adulthood, whereas the affective-motivating system matures in early adolescence (13).
The Strengths and Difficulties Questionnaire (SDQ) is a screening instrument for children and adolescents from 4 to 18 years of age. It is used to assess the level of psychosocial abilities of children, giving a brief overview of behavior and focusing on strengths and difficulties. Teachers, parents, or children can complete the SDQ Questionnaire, which has been widely used in a community sample to predict psychopathology (14).
The American Psychiatric Association defines "internet addiction" in the DSM-5 as a disease brought on by excessive or unjustified internet use that might impair one’s ability to control one’s conduct and create suffering. Another study showed that overuse of the internet is causing serious problems for general health in students of Hamadan University of Medical Sciences, Iran (15). Another study shows a positive relationship between internet addiction and educational burnout among students in the Faculty of Health Management (16). The researchers discovered that excessive internet use causes abnormal behavior that has detrimental effects on its users. As a result, there is an increased need for early diagnosis, identification of risk factors related to excessive internet use, instruction on responsible use, and family supervision of students. Therefore, the researchers are interested in conducting this study under the title “The Relationship of Emotional and Behavioral Problems Based on SDQ with Internet Addiction”.
2. Objectives
The present study aims to investigate the relationship between internet addiction and behavioral and emotional disorders in adolescent population in Padang city.
3. Methods
3.1. Study Design, Study Population, and Sampling
This analytical study utilizes a cross-sectional design to analyze the relationship between emotional disorders and behavior related to internet addiction in adolescents in Padang city. The study was conducted from August to November 2023. The sampling technique employed was stratified random sampling, with research conducted in several junior high schools, ensuring representation at each class level. The study population consisted of all students in junior high schools in Padang city. Students from seven junior high schools were recruited to participate in the study.
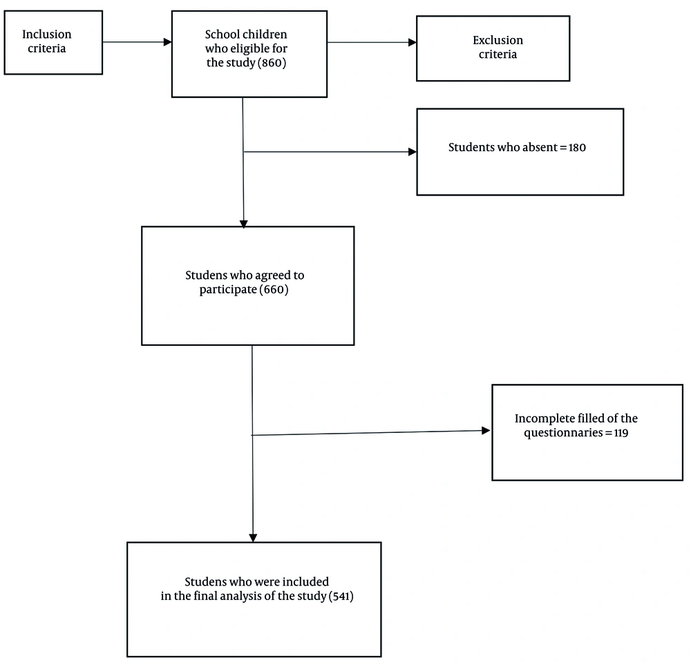
The selection of strata was conducted with consideration of the 97 junior high schools in Padang city. Seven junior high schools were selected by randomizing from each stratum: The first stratum is a public junior high school, the second stratum is a private junior high school, the third stratum is a junior high school located in the city center, the fourth stratum is a junior high school located in the suburbs, the fifth stratum is a vocational junior high school, the sixth stratum is a boarding school, and the seventh stratum is an integrated Islamic junior high school. The sample size was calculated using the Lemeshow formula with a 5% margin of error, resulting in a minimum sample size of 385 participants. A total of 541 students met the inclusion and exclusion criteria in the study sample, as represented in Figure 1.
The inclusion criteria were students aged 11 to 18 years, who use the internet daily, and who were willing to participate in the research by providing informed consent. Exclusion criteria included having a medical diagnosis of a mental illness, such as schizophrenia, bipolar disorder, or depression, and having acute physical illnesses. Additional exclusions were a history of severe medical conditions, taking psychopharmaceuticals, confusion with the questionnaires, and lack of cooperation when completing them.
Methods for limiting confounding factors at the design stage included randomization, restriction, and matching. These methods are ideal for controlling confounding factors because all potential confounding variables, both known and unknown, should be evenly distributed among the study groups.
3.2. Instruments
3.2.1. Internet Addiction Test
The instrument used in this research is the internet addiction test (IAT) by Kimberly Young. The IAT is a one-factor structure questionnaire with 20 items that assess psychological dependence, withdrawal symptoms, and compulsive behavior (17). The survey consists of 20 items scored on a six-point Likert scale (never = 0, seldom = 1, sometimes = 2, usually = 3, frequently = 4, always = 5). Dimensions including excessive use, ignoring work, anticipation, losing control, and ignoring social life are all included in this test. The ultimate score ranges from 0 to 100. Scores of less than 30, 31 to 49, 50 to 79, and 80 to 100 represent normal, mild, moderate, and severe addiction, respectively. Consequently, a higher score on this test indicates a higher degree of addiction. This questionnaire is a common tool whose validity and reliability have been established in earlier research, yielding a Cronbach’s alpha coefficient of 0.94 (18). Studies revealing Cronbach’s alpha coefficients of 0.855 validated the reliability of the Indonesian version of this scale (19).
3.2.2. Strengths and Difficulties Questionnaire
The SDQ is used to identify behavioral and emotional issues in children and adolescents between the ages of 4 and 18. The SDQ contains 25 statements that can be grouped into five categories or aspects of behavior that are measured: (1) Emotional symptoms; (2) behavioral problems; (3) hyperactivity; (4) relationship problems with peers; and (5) prosocial behavior. Categories 1 to 4 are grouped as difficulty symptoms. Each statement is answered as incorrect (score 0), fairly correct (score 1), and correct (score 2), which is calculated according to category. The SDQ results are classified into three categories for each aspect: Normal, borderline, and abnormal. The SDQ result categories are as follows:
- Emotional symptoms: Score 0 - 5 (normal), score 6 (borderline), and score 7 - 10 (abnormal).
- Behavioral problems: Score 0 - 3 (normal), score 4 (borderline), and score 5 - 10 (abnormal).
- Hyperactivity: Score 0 - 5 (normal), score 6 (borderline), and score 7 - 10 (abnormal).
- Peer problems: Score 0 - 3 (normal), score 4 - 5 (borderline), and score 6 - 10 (abnormal).
- Prosocial behavior: Score 6 - 10 (normal), score 5 (borderline), and score 0 - 4 (abnormal).
- Difficulty scores: Score 0 - 15 (normal), score 16 - 19 (borderline), and score 20 - 40 (abnormal) (20).
The reliability coefficient of the Indonesian version of the SDQ was reported to be 0.773 (21).
3.3. Ethical Considerations
The Student Research Committee of Faculty of Medicine, Andalas University approved the research initiative that led to the present study (104/UN.16.2/KEP-FK/2024). Every participant provided signed informed consent after being briefed on the study’s goals.
3.4. Data Analysis
The gathered data were exported in Excel format. The data were then analyzed using the statistical software SPSS 25. The sociodemographic features were presented using descriptive statistics on frequency and proportion. The data were analyzed using the Spearman test, Kruskal-Wallis test, and multivariate linear regression to test the hypothesis of a relationship between two variables.
4. Results
A sample of 541 junior high school students in Padang city participated in the study; 56.7% of respondents were female and aged between 14 and 15 years. The demographic features, SDQ scores, and IAT scores of the respondents are displayed in Tables 1 and 2. Based on Tables 2, of the 541 adolescents studied, 34.2% scored in the normal category, 20.5% in the borderline category, and 45.3% in the abnormal category, indicating that nearly half of the adolescents experienced difficulties.
| Demographic Characteristics | Values (N = 541) |
|---|---|
| Age [y; median (range)] | 14 (11 - 17) |
| Age criteria (y) | |
| 11 - 13 | 223 (41.2) |
| 14 - 15 | 300 (55.5) |
| 16 - 17 | 18 (3.3) |
| Sex | |
| Male | 234 (43.3) |
| Female | 307 (56.7) |
a Values are expressed as No. (%), unless otherwise indicated.
| Variables | Score Total | Score Criteria | |||
|---|---|---|---|---|---|
| Normal | Borderline | Abnormal | Severe | ||
| SDQ | |||||
| Difficulties score | 19 (4 - 40) | 185 (34.2) | 111 (20.5) | 245 (45.3) | - |
| Emotional symptoms | 5 (0 - 10) | 271 (50.1) | 56 (10.4) | 214 (39.6) | - |
| Behavior problem | 4 (0 -10) | 240 (44.4) | 90 (16.6) | 211 (39) | - |
| Hyperactivity symptoms | 5 (0 - 10) | 318 (58.8) | 67 (12.4) | 156 (28.8) | - |
| Peer problem | 4 (0 - 10) | 201 (37.2) | 156 (28.8) | 184 (34) | - |
| Prosocial behavior | 8 (1 - 10) | 452 (83.5) | 58 (10.7) | 31 (5.7) | - |
| IAT | |||||
| Addiction score | 38 (0 - 100) | 177 (32.7) | 227 (42.0) | 129 (23.8) | 8 (1.5) |
Abbreviations: SDQ, Strengths and Difficulties Questionnaire; IAT, internet addiction test.
a Values are expressed as No. (%) or median (range).
For emotional symptoms, 39.6% were in the abnormal category, indicating that almost 40% of these adolescents experienced emotional disorders. Behavioral problems showed 39% in the abnormal category, indicating that behavioral problems are also quite common among teenagers. Hyperactivity was noted in 28.8% of the abnormal category. Peer relationship problems were present in 34% of the abnormal category, indicating that almost one-third of adolescents have problems in peer relationships. On the other hand, prosocial behavior shows more positive results, with 83.5% of adolescents in the normal category, indicating that the majority of adolescents have good prosocial behavior.
Table 2 also shows the distribution of respondents according to the severity of internet addiction. The prevalence of internet addiction was found to be 67.3%, with the majority being mildly addicted (42%). A moderate level of addiction was observed in 23.8% of respondents. The rate of severe addiction is only 1.5%, and the normal level is 32.7%.
Based on Table 3, the analysis was conducted using the Spearman rank correlation. The results showed that only one variable, hyperactivity symptoms, had a significant relationship with internet addiction, while other variables did not show a significant relationship with internet addiction in adolescents. Additionally, the analysis was conducted using the Kruskal-Wallis test to determine whether each variable significantly influenced the level of internet addiction. Hyperactivity symptoms were found to have a significant effect on internet addiction scores, with a P-value of 0.045 indicating a significant effect.
| SDQ | Score of IAT | ||||
|---|---|---|---|---|---|
| Median (Range) | Mean ± SD | 95% CI | P-Value b | Coefficient r c | |
| Symptoms of difficult | 0.304 | 0.0580 | |||
| Normal | 39 (3 - 75) | 37.1 ± 15.0 | 34.9 - 39.3 | ||
| Borderline | 37 (0 - 100) | 38.1 ± 17.5 | 34.8 - 41.3 | ||
| Abnormal | 38 (0 - 89) | 39.9 ± 16.5 | 37.8 - 42.0 | ||
| Emotional symptoms | 0.335 | 0.047 | |||
| Normal | 38 (5 - 100) | 37.8 ± 16.1 | 35.9 - 39.7 | ||
| Borderline | 37 (0 - 84) | 37.0 ± 16.9 | 32.4 - 41.5 | ||
| Abnormal | 39 (0 - 89) | 39.9 ± 16.3 | 37.7 - 42.1 | ||
| Behavioral problems | 0.722 | 0.030 | |||
| Normal | 39 (0 - 80) | 37.5 ± 15.6 | 35.5 - 39.5 | ||
| Borderline | 38 (3 - 100) | 39.6 ± 17.0 | 36.0 - 43.2 | ||
| Abnormal | 38 (0 - 89) | 39.3 ± 16.6 | 37.1 - 41.6 | ||
| Symptoms of hyperactivity | 0.045 | 0.077 | |||
| Normal | 38 (0 - 100) | 37.5 ± 16.2 | 35.7 - 39.3 | ||
| Borderline | 37 (7 - 67) | 36.8 ± 13.6 | 33.4 - 40.1 | ||
| Abnormal | 42 (0 - 89) | 41.1 ± 17.0 | 38.7 - 44.1 | ||
| Problems with peers | 0.084 | 0.054 | |||
| Normal | 39 (0 - 100) | 37.8 ± 15.8 | 35.6 - 40.0 | ||
| Borderline | 36 (7 - 86) | 36.9 ± 14.8 | 34.6 - 39.3 | ||
| Abnormal | 42 (0 -89) | 40.7 ± 17.7 | 38.2 - 43.3 | ||
| Prosocial behavior | 0.530 | -0.007 | |||
| Normal | 38 (0 - 100) | 38.5 ± 16.1 | 37.1 - 40.0 | ||
| Borderline | 39 (13 - 84) | 39.9 ± 16.4 | 35.5 - 44.2 | ||
| Abnormal | 35 (5 - 89) | 36.6 ± 18.4 | 29.3 - 42.9 | ||
Abbreviations: SDQ, Strengths and Difficulties Questionnaire; IAT, internet addiction test.
a P < 0.05 is considered statistically significant.
b Kruskal-Wallis test.
c Rank Spearman correlation test.
Table 4 shows the result of multivariate linear regression, the model suggests that none of the emotional and behavioral problems significantly predict internet addiction levels, as all P-values exceed the typical threshold for significance (P < 0.05). While hyperactivity shows a potential trend toward predicting higher internet addiction scores, it does not achieve statistical significance, which might warrant further investigation in a larger sample or a different study design.
| Variables | Unstandardized Coefficients | Standardized Coefficients | P-Value | 95% Confidence Interval for B | ||
|---|---|---|---|---|---|---|
| B | Std. Error | Beta | Lower Bound | Upper Bound | ||
| Constant | 37.564 | 2.859 | 0.000 | 31.947 | 43.181 | |
| Prosocial behavior | -0.364 | 0.374 | -0.046 | 0.331 | -1.099 | 0.371 |
| Emotional symptoms | 0.083 | 0.332 | 0.014 | 0.802 | -0.569 | 0.735 |
| Symptoms of hyperactivity | 0.661 | 0.461 | 0.096 | 0.152 | -0.245 | 1.566 |
| Behavioral problems | -0.351 | 0.485 | -0.049 | 0.469 | -1.305 | 0.602 |
| Symptoms of peer | 0.287 | 0.409 | 0.045 | 0.483 | -0.517 | 1.091 |
a Dependent variable: Internet addiction.
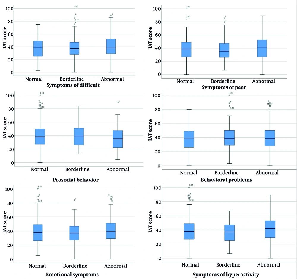
Figure 2 illustrates the boxplot depicting the differences in emotional symptoms, behavioral problems, peer problems, hyperactivity, and prosocial behavior in relation to internet addiction scores among adolescents. The boxplot highlights that all components of difficulty symptoms — namely, behavioral problems, emotional symptoms, hyperactivity symptoms, and peer relationship problems — exhibited abnormal values that were higher than the normal and borderline values. However, only hyperactivity symptoms reached statistical significance.
5. Discussion
The younger generation is increasingly using media devices, particularly smartphones, to transfer information faster through platforms like Facebook, Telegram, Instagram, and TikTok. Approximately 95% of adolescents in America, 80% in Europe, and 90% in Asia use smartphones, with usage durations ranging from 3 hours (41%) to 2 hours (29%). Smartphone use among adolescents leads to time and school neglect, exacerbated by internet addiction. This addiction negatively impacts family relationships, friendships, and school performance, causing conflicts and loss of friends (22). Thoruvala’s study reveals that internet addiction triggers emotional, cognitive, and behavioral processes, including loss of attention due to social media news distractions (23).
Internet addiction in adolescents can have a serious impact on their brain development and cognitive function. Disorders in areas such as the prefrontal cortex (PFC) can interfere with their ability to make decisions, control emotions, and process information properly. Additionally, the disorder can affect memory and increase the risk of impulsive behavior. As a result, it’s critical that adolescents and their parents understand the possible risks associated with excessive internet use and take action to lower the likelihood of internet addiction (24).
This study found that the majority of adolescents have difficulties with emotional symptoms, peer pressure, hyperactivity, and behavioral symptoms. Nonetheless, most adolescents exhibit prosocial conduct that falls within the higher range, suggesting a favorable inclination in their social interactions. It can be concluded that adolescents have good social skills, spirit, and manners, which they acquire from education at school and parental guidance. The highest internet addiction in adolescents is in the mild category; this may explain why the relationship between internet addiction and emotional and behavioral problems is mostly found to be insignificant.
Goodman measured behavioral and emotional difficulties through the SDQ. It is organized into five factors: Emotional symptoms (e.g., headache complaints, abdominal pain or nausea), behavioral problems (e.g., hyperactivity, lack of attention), and prosocial behavior such as appreciating other people’s feelings. Higher rates of internet addiction correlate highly with distractions on smartphones, such as emotional, impulsive, and attention regulation issues. Internet addiction in adolescents is also highly correlated with higher SDQ Questionnaire scores (25). Study conducted in 2021 generally showed that excessive internet use has a negative impact on adolescents (26).
This study shows no link between internet addiction and adolescent behavioral problems. However, this is not consistent with a study conducted by Muslimin et al. in 2023, which found a significant relationship between internet addiction and behavioral problems. In the study by Muslimin et al., it is stated that there is no correlation between internet addiction and prosocial behavior (24). This aligns with our study, which shows no connection between internet addiction and prosocial symptoms. In the hyperactivity domain, this study shows a significant difference between internet addiction and adolescent mental health and symptoms of hyperactivity. This result is consistent with Zakaria et al.’s study in 2024, which found that the hyperactive domain has a significant relationship with internet addiction (27).
This study showed no significant correlation between internet addiction and the emotional domain, difficulty problems, and peer problems. However, contrary to the analysis of the study conducted by Benedetto, internet addiction showed a significant relationship between online addiction and adolescent mental health issues in the emotional domain, difficulty and peer problems. The differences in the results of this study are influenced by the age criteria of the sample taken by Benedetto, who had a narrow age range of only adolescents aged 15 to 19 years (25).
This study found a relationship between internet addiction and hyperactivity symptoms in adolescents. Previous studies have mostly linked internet addiction to attention deficit hyperactivity disorder (ADHD) patients. However, in this study, we used healthy respondents with no history of mental disorders. Research linking internet addiction to emotional and behavioral problems is still limited in Indonesia. Therefore, the results of this study can describe the state of internet addiction and emotional and behavioral problems in adolescents in Indonesia, especially in Padang. Although the percentage of emotional and behavioral problems is relatively high among respondents, the level of prosocial behavior is also high; this shows that respondents have a good social spirit and manners, which they acquire from school education or parental guidance.
5.1. Conclusions
Overall, these data indicate that most adolescents have difficulty in some aspects of emotions and behavior, with a fairly high proportion falling into the abnormal category. However, the prosocial behavior of most adolescents is in the normal category, indicating a positive tendency in their social interaction. It can be concluded that internet addiction might cause an increase in hyperactivity behavior from this study. However, because this study was conducted for the first time with the intention of examining the relationship between internet addiction and emotional and behavioral disorders in adolescents in Padang, administrators and planners of educational systems may find value in the findings.
5.2. Limitations
Limitations of this study include the use of self-report questionnaires filled out by the respondents themselves; the weakness is that respondents may have completed them in a hurry and not accurately described the actual situation. Biases that can occur include procedural bias and the possibility of unintentional recall bias. The cross-sectional design of our study makes it impossible to determine the cause of differences between the variables studied. Additionally, this study may have biases because it is not representative, and the stratified sample selected does not have enough reproduction to extend the findings to other parts. To overcome bias, respondents should be accompanied when filling out the questionnaire to ensure it is completed properly and completely, and randomization and matching should be performed. Another limitation is that confounding variables, such as socioeconomic status, stress levels, satisfaction with family communication, sleep duration, study and homework tasks, parental educational attainment, and number of family and household members, were not assessed. Future studies should consider using structural equation modeling to explore more complex mediation and causal relationships.

