1. Background
As the Internet becomes increasingly central to education, work, and social interaction, it has also become a platform where many individuals express their frustrations and aggression. One particular form of this online aggression that has drawn growing attention from researchers and the public alike is cyberbullying. Cyberbullying can be defined as any behavior carried out through electronic or digital media by individuals or groups that consistently conveys hostile or aggressive messages, with the intent to cause harm or discomfort to others (1). In a meta-analysis study conducted in 2014, the prevalence of cyberbullying among adolescents aged 12 to 18 and college students was 15.5% and 5 - 15%, respectively (2). Furthermore, research results indicate that cyber aggression is correlated with negative behavioral health conditions such as depression and suicidal thoughts (2, 3).
Despite the growing body of research on cyberbullying prevalence, much of the literature remains descriptive and lacks critical synthesis connecting findings to underlying psychological mechanisms and clear research gaps. Specifically, gaps remain regarding the psychological pathways that contribute to such behaviors. Research indicates that certain individuals are more inclined to self-disclose or engage in intense behaviors online than they are in face-to-face interactions. This tendency can be attributed to the anonymity and absence of face-to-face cues inherent in online communication. This phenomenon is known as the online disinhibition effect. Suler's early research suggests that individual differences, particularly personality traits, significantly influence who is most susceptible to the online disinhibition effect (4). For example, studies have shown that individuals who engage in cyberbullying often display certain personality traits. They typically lack self-control and sensitivity, and they tend to score higher in psychoticism (5) and verbal aggressiveness. Additionally, these individuals often exhibit lower levels of empathy, which can contribute to their harmful online behavior (6).
Antisocial personality disorder (ASPD) has been acknowledged in clinical settings for over two centuries (7, 8). The disorder is characterized by a pattern of socially irresponsible, exploitative, and guiltless behaviors that affect important life domains (8). Other attributes include lacking empathy for others, rarely experiencing remorse, and failing to learn from the negative results of one’s behavior. These characteristics can be considered an important predictor of problematic use of mobile phones. A plausible explanation for this finding is that people who are prone to primary psychopathy may consider themselves addicted to smartphones because this tool has many capabilities that allow the person to manipulate or deceive others (9). According to the problematic use pathway proposed by Billieux et al. in 2015, antisocial personality is one of the characteristics of the impulsive pathway that may lead to addictive, antisocial, and/or risky smartphone use (10).
Impulsivity is defined as the tendency to react quickly and unplanned to internal or external stimuli without regard to negative consequences (11). Impulsivity is a strong indicator of conventional bullying and antisocial behaviors. Impulsivity is also associated with Dark Triad traits, as it is a fundamental feature of psychopathy assessments (12).
2. Objectives
In the present study, we aimed to evaluate the mediating role of impulsivity on the relationship between antisocial personality traits and cyberbullying, using structural equation modeling (SEM) to contribute to a nuanced understanding of the psychological pathways leading to cyberbullying in an understudied cultural context. Based on this theoretical and cultural context, the following hypotheses guide the current research: (1) Antisocial personality traits will positively predict cyberbullying behavior among college students; (2) impulsivity will positively predict cyberbullying behavior among college students; (3) impulsivity will partially mediate the positive relationship between antisocial personality traits and cyberbullying behavior.
3. Methods
3.1. Participants and Procedure
This study employed a descriptive-correlational design analyzed via (13). The inclusion criteria of the study were being aged between 18 - 45, being a college student, having access to the internet, and having at least one active social media account. After a brief explanation of the study’s purpose and obtaining informed consent, participants completed the S-UPPS-P Impulsive Behavior Scale, Psychopathic Personality Traits Scale, and Cyberbullying Experience Survey (CES). Data collection was conducted in person on campus from July 2024 to February 2025, supervised by trained research assistants to ensure standardization. The questionnaires were completed only by those who were willing to participate in the study. However, if they answered the questionnaires in an incomplete or directed manner, they would be excluded from the study. In addition, this research has a code of ethics IR.SBMU.MSP.REC.1401.639.
3.2. Measures
3.2.1. S-UPPS-P Impulsive Behavior Scale
The original UPPS-P Scale consists of 59 items, which is time-consuming to complete and can hinder its use in clinical and research settings. A shortened version of the UPPS-P Scale with 20 items was developed by Cyders et al. (S-UPPS-P) in 2017. This scale can distinguish between five aspects of impulsivity: Positive urgency, negative urgency, lack of premeditation, lack of perseverance, and sensation seeking. Each aspect is assessed with 4 items based on a 4-point Likert scale. Considering its scoring, all items in the sensation seeking, negative urgency, and positive urgency subscales are reverse scored. All items in lack of premeditation and lack of perseverance are directly scored. Previous research in Iranian samples reported Cronbach’s alpha ranging from 0.71 to 0.83, supporting its reliability and cultural validity (14).
3.2.2. Psychopathic Personality Traits Scale
The present scale is a 20-item self-report scale developed to evaluate psychopathic traits in forensic and non-forensic populations. This scale aims to measure four factors (5 items per each subscale) of emotional responsiveness, cognitive responsiveness, interpersonal manipulation, and egocentrism using the format agree (1) and disagree (0). Scores range from 0 to 20; the higher the score, the higher the levels of psychopathic traits. Items 2, 6, 10, 13, 14, and 17 are reverse-scored. The emotional response subscale items are related to low empathy and shallowness of emotions. The cognitive responsiveness subscale includes the ability to understand the emotional states of others, mentally represent the emotional processes of another person, and engage emotionally with others at the cognitive level (15). The interpersonal manipulation subscale examines traits such as superficial charm, grandiosity, and deceitfulness. The Egocentricity subscale also measures the tendency of an individual to focus on his or her own interests, beliefs, and attitudes. This instrument has demonstrated acceptable psychometric properties in both forensic and non-forensic Iranian populations (16).
3.2.3. Cyberbullying Experience Survey
This scale was designed by Doane et al. in 2003 with the aim of assessing cyberbullying in adults, given that previous scales were developed for pre-adolescence and adolescence (17). The CES has two subscales (cyberbullying perpetration and cyberbullying victimization), each of which assesses the components of malice, public humiliation, unwanted contact, and deception. The final version of CES consisted of 21 victimization items and 20 perpetration items. Responses are rated on a 6-point Likert scale (0 = never to 5 = almost every day). Thus, scores can range from 0 to 100 on the cyberbullying perpetration subscale and from 0 to 105 on the cyberbullying victimization subscale. Psychometric studies conducted on the CES have shown a four-factor structure in both the cyberbullying perpetration and cyberbullying victimization subscales, as well as evidence for good internal consistency between the factors (α = 0.62 - 0.87) and convergent validity (18). In the present study, only items related to malice were used, for which the Cronbach's alpha calculated in the present study was 0.78.
3.3. Analysis
This is a descriptive-correlational research. The data were analyzed using SEM, selected for its ability to evaluate complex relationships, including mediation effects between latent variables. The model specification was based on theoretical foundations, with variables included to reflect hypothesized pathways. Assumptions of multivariate normality were assessed using skewness and kurtosis tests; minor deviations were addressed by applying robust maximum likelihood estimation. Missing data (less than 5%) were handled using full information maximum likelihood (FIML) to reduce bias. For parameter estimation, the best fit is the maximum likelihood method. In this method, a repetitive process is performed to estimate the parameters, and based on this estimation, a function called the fitness function is calculated. The goodness of the model fit was assessed using Normed Fit Index (NFI), Comparative Fit Index (CFI), and root mean square error of approximation (RMSEA) indexes. The factor loadings were estimated for the SEM model. SPSS-27 and Amos 24 were used for the analysis of data.
4. Results
The primary aim of this study was to examine the relationships between antisocial personality traits, impulsivity, and cyberbullying among college students, with a specific focus on whether impulsivity mediates the relationship between antisocial personality traits and cyberbullying. The SEM was employed to test these relationships and to evaluate the fit of the proposed model. Model fit was evaluated using several indices, each providing insight into different aspects of the model’s adequacy.
The chi-square statistic (CMIN) was significant (P < 0.001), and the CMIN/df ratio was 6.766, which exceeds the commonly recommended threshold of 3. This elevated value may be attributed to the large sample size (n = 1,197), as chi-square-based indices are known to be sensitive to sample size and can indicate poor fit even when other indices are acceptable. The RMSEA was 0.073 (90% CI: 0.067 - 0.079), slightly above the ideal cutoff of 0.05 but within the acceptable range (0.05 - 0.08) for social science research, suggesting a moderate fit. More encouragingly, the CFI (0.934), GFI (0.933), AGFI (0.907), and NFI (0.924) all exceeded the recommended threshold of 0.90, indicating good comparative and absolute fit. No further modifications were made to the model, as modification indices did not suggest any theoretically justified changes. In summary, while some fit indices indicated room for improvement, the overall pattern supports the model’s adequacy and validity.
The SEM analysis revealed several significant direct effects. Antisocial personality traits had a significant direct effect on cyberbullying (β = 0.32, P < 0.001), indicating that higher levels of antisocial traits are associated with increased engagement in cyberbullying behaviors. This effect size is considered moderate and underscores the importance of personality factors in predicting online aggression. Additionally, impulsivity demonstrated a significant direct effect on cyberbullying (β = 0.28, P < 0.001), suggesting that individuals with higher impulsivity are more likely to perpetrate cyberbullying. The direct effect of antisocial personality traits on impulsivity was also substantial (β = 0.45, P < 0.001), supporting the theoretical link between antisociality and impulsive tendencies.
To test the mediating role of impulsivity, a bootstrapping procedure with 1,000 resamples was conducted. The indirect effect of antisocial personality traits on cyberbullying through impulsivity was significant [β = 0.13, P < 0.01, 95% CI (0.09, 0.17)]. This finding supports the hypothesis that impulsivity partially mediates the relationship between antisocial traits and cyberbullying. The proportion mediated (0.13/0.45 ≈ 29%) suggests that while impulsivity is a meaningful pathway, other mechanisms may also contribute to the link between antisocial traits and cyberbullying. The mediation was partial rather than full, as the direct effect remained significant even when the mediator was included.
The total effect of antisocial personality traits on cyberbullying, combining both direct and indirect pathways, was substantial (β = 0.45, P < 0.001). This indicates that antisocial personality traits exert a strong overall influence on cyberbullying, both directly and through their impact on impulsivity. The effect size suggests practical significance, as a one standard deviation increase in antisocial traits corresponds to a nearly half standard deviation increase in cyberbullying behavior.
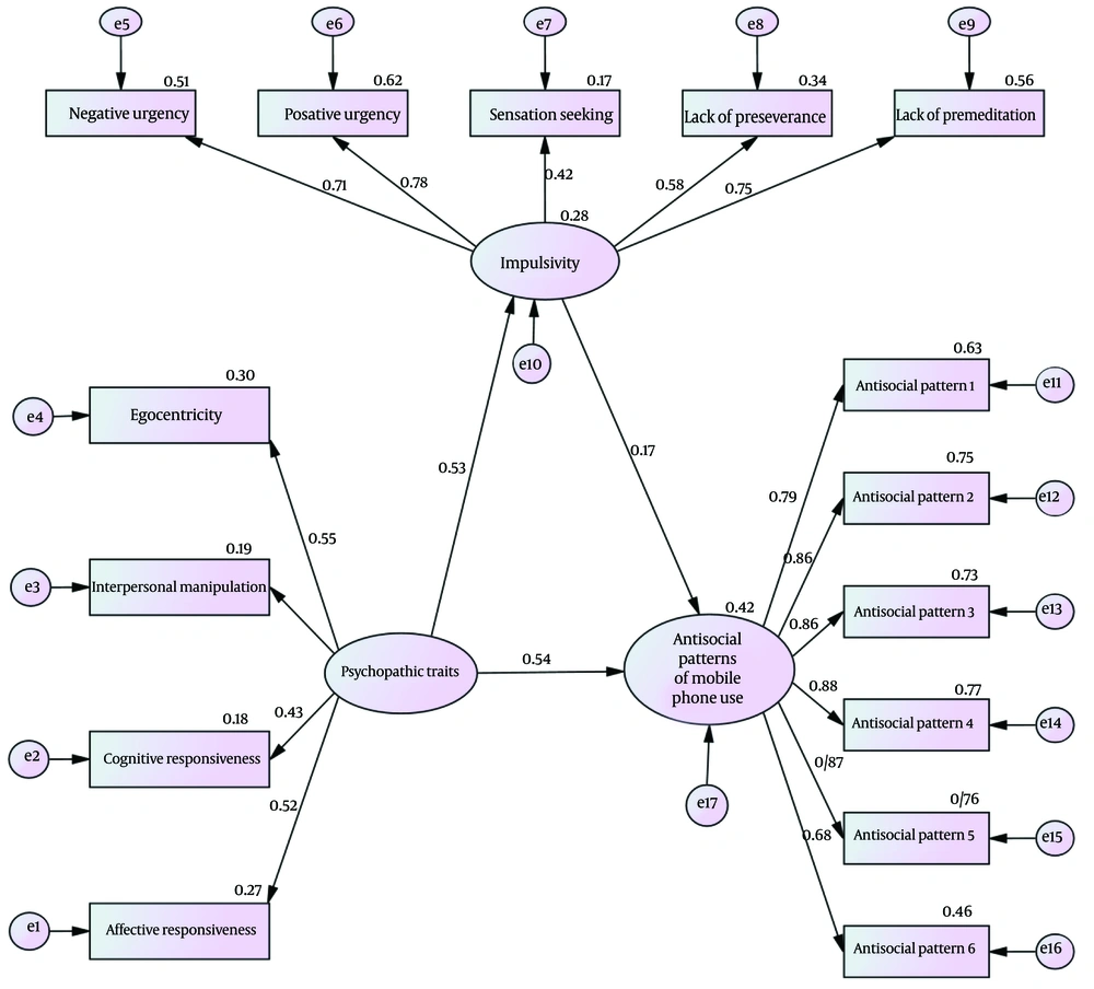
Figure 1 presents the structural model, displaying standardized path coefficients between antisocial personality traits, impulsivity, and cyberbullying. The figure highlights the strongest path between antisocial traits and impulsivity, as well as the significant direct and indirect effects on cyberbullying. Table 1 summarizes the model fit indices, contrasting observed values with recommended cutoffs, and contextualizes the interpretation of each index. These visual aids are integral to understanding the relationships among the variables and the adequacy of the model.
| Model Fit Index | Model Fit Summary | Recommended Values |
|---|---|---|
| CMIN (chi-square, P-value) | 0.000 | > 0.05 |
| CMIN/df | 6.766 | ≤ 3 |
| CFI | 0.934 | ≥ 0.90 |
| GFI | 0.933 | ≥ 0.90 |
| AGFI | 0.907 | ≥ 0.90 |
| NFI | 0.924 | ≥ 0.90 |
| RMSEA | 0.073 | ≤ 0.05 |
Abbreviations: CFI, Comparative Fit Index; GFI, Goodness of Fit Index; AGFI, adjusted Goodness of Fit Index; NFI, Normed Fit Index; RMSEA, root mean square error of approximation.
5. Discussion
The present study offers robust evidence that both antisocial personality traits and impulsivity are significant predictors of cyberbullying among college students, with impulsivity partially mediating this relationship. This finding is consistent with previous research identifying antisocial traits as key risk factors for aggressive online behaviors (19, 20). However, unlike earlier studies that often examined these predictors in isolation, the current research advances the literature by empirically demonstrating the interplay between antisocial traits and impulsivity, and by quantifying the mediating effect. The observed partial mediation highlights that impulsivity is a meaningful, but not exclusive, pathway linking antisociality to cyberbullying, addressing gaps in the literature where the complexity of these relationships has been overlooked.
Some inconsistencies in prior findings — such as studies reporting weak or non-significant links between personality traits and cyberbullying (21) — may be attributable to differences in measurement, population, or the omission of mediating variables like impulsivity. By clarifying both direct and indirect mechanisms, this study meaningfully advances the field.
The results can be interpreted through several theoretical frameworks. The general aggression model (GAM) posits that both personality traits (e.g., antisociality) and situational factors (e.g., online context) influence aggressive behavior through internal states such as affect, cognition, and arousal. In this study, antisocial traits may predispose individuals to hostile cognitions and reduced empathy, while impulsivity may lower the threshold for acting on aggressive urges, especially in the fast-paced, low-supervision environment of social media. The online disinhibition effect further explains how the anonymity and lack of immediate social cues in digital spaces can amplify the expression of antisocial and impulsive tendencies, making cyberbullying more likely (4, 10).
The impulsive pathway model is also relevant, suggesting that individuals high in both antisocial traits and impulsivity are particularly vulnerable to problematic, risky, and aggressive online behaviors. By integrating these frameworks, the findings underscore how dispositional vulnerabilities interact with the unique affordances of online environments to produce cyberbullying.
The mediation effect observed in this study highlights important psychological and behavioral mechanisms. Individuals with antisocial personality traits often exhibit deficits in empathy, remorse, and adherence to social norms, fostering a cognitive style tolerant of aggression. When combined with high impulsivity — characterized by poor self-control, emotional reactivity, and a tendency to act without forethought — these individuals may be especially prone to act on hostile impulses in online contexts. The rapid, asynchronous nature of digital communication may further exacerbate these tendencies, reducing opportunities for reflection or inhibition. Thus, the pathway from antisocial traits to cyberbullying via impulsivity may be explained by a combination of reduced self-regulation, heightened emotional reactivity, and the unique features of online interaction that lower behavioral restraints.
The findings have clear implications for intervention and prevention. Programs aimed at reducing cyberbullying should address both antisocial traits and impulsivity, with particular attention to their interaction. Evidence-based interventions could include structured impulse control workshops, cognitive-behavioral training in self-regulation, and social-emotional learning modules that foster empathy and perspective-taking. For example, group-based impulse control programs — delivered in university counseling centers or as part of first-year orientation — could teach students strategies for delaying gratification, managing emotional triggers, and considering the consequences of online actions. Simultaneously, empathy-building initiatives, such as virtual reality simulations of cyberbullying victims’ experiences, could target the cognitive and affective deficits associated with antisocial traits. These interventions should be tailored to high-risk groups identified through screening for antisocial and impulsive tendencies, and their effectiveness should be evaluated through longitudinal follow-up.
Several limitations warrant careful consideration. First, the reliance on self-report measures introduces the risk of social desirability bias, which may have led participants to underreport antisocial traits or cyberbullying behaviors. This could attenuate observed relationships, suggesting that the true effects may be even stronger. Future research should incorporate multi-informant data (e.g., peer or teacher reports) and behavioral measures where feasible. Second, the cross-sectional design precludes causal inferences; longitudinal studies are needed to establish temporal precedence and to examine how these relationships evolve over time. Third, the sample was limited to college students in Tehran, which may restrict generalizability to other age groups, cultural contexts, or educational settings. Replication in more diverse samples is essential. Finally, while the model included impulsivity as a mediator, other potential mediators — such as moral disengagement, social support, or online peer norms — were not examined. Future studies should test more comprehensive models to further elucidate the pathways linking personality traits to cyberbullying.
5.1. Conclusions
This study decisively demonstrates that antisocial personality traits and impulsivity are not only significant predictors of cyberbullying among college students, but that impulsivity serves as a key mediating mechanism linking these traits to online aggression. By employing SEM on a large sample, we directly addressed our original objectives and hypotheses: Confirming that antisocial personality traits predict both impulsivity and cyberbullying, and establishing, for the first time in this population, that impulsivity partially mediates the relationship between antisociality and cyberbullying perpetration. This mediation finding is a novel contribution, clarifying the psychological pathways through which personality vulnerabilities translate into digital misconduct and advancing the field’s theoretical understanding of cyberbullying dynamics.
The implications of these findings are clear and actionable. Educational institutions must move beyond generic awareness campaigns and implement targeted, evidence-based interventions. We recommend the development and integration of structured empathy training curricula and digital literacy programs into university settings, specifically designed for students identified as high-risk through screening for antisocial and impulsive tendencies. Empathy-building workshops should include experiential learning, such as role-play or virtual reality simulations of cyberbullying scenarios, to foster emotional understanding and reduce aggressive impulses. In parallel, impulse control training — using cognitive-behavioral techniques and self-regulation exercises — should be delivered through counseling centers or as part of mandatory orientation programs. These strategies are directly supported by our data and are feasible within the educational context, offering a practical roadmap for reducing cyberbullying prevalence.
By establishing the mediating role of impulsivity, this research provides a critical, previously missing link in the literature and underscores the necessity of multi-component interventions. Future research should build on these insights by exploring additional mediators and moderators, such as social support and online peer norms, and by employing longitudinal designs to confirm causal pathways. Ultimately, this study sets a new standard for both research and practice, compelling educators, policymakers, and mental health professionals to adopt targeted, theory-driven approaches to combat cyberbullying in the digital age.
