1. Background
In general, being physically active is of high importance in all stages of life, which helps individuals find a way to spend their leisure time, all the while contributing greatly to their physical and mental health. Many of the undesired effects of social, economic, familial, and hereditary traits can be reduced or removed entirely with the help of exercise (1). In most societies, women fall behind when it comes to attaining power and benefiting from the available resources. Playing sports is a phenomenon that can form a refuge for this group to find a way to live a more pronounced life in society. An athlete, while competing in sports tournaments, becomes aware of his/her capabilities both at a mental and emotional level and elevates his/her social and economic status in society. That is why developing suitable grounds for women’s sports have become a national and international issue within multiple countries worldwide which is also considered one of the factors of cultural and social development (2).
In Iran, sports development is faced with multiple limitations, such as insufficient budget, lack of required facilities, limited sports arenas, and lack of trainers and manpower. Multiple restrictive measures that lay the foundations of society, such as cultural, political, economic, and social inclinations of individuals, also intensify the limitations imposed on women in the path of enjoying available facilities in society, which creates a bigger problem in and of itself. Although the number of female athletes is on the rise day by day, the insufficient facilities and the notion of conforming to the idea of meeting the needs of women’s sports to the ruling culture and ideology in the Islamic society bring about numerous difficulties for the Ministry of Sports and Youth and female athletes in Iran (3). Therefore, the participation of women in national and international tournaments is reduced, which would result in not achieving the desired outcome in the case of competing in the competitions held overseas. The fundamental issue is that women constitute more than half of the population in Iran; they are the individuals who take upon themselves the grave responsibility of nurturing future generations. The change of lifestyle that has caused individuals, in general, to be less active has also affected this group of society, the women, and has put them at risk of lack of physical activity and strength. In the Islamic society of Iran, women are faced with multiple limitations in the path of engaging in physical activities in society (4).
Today, experts believe that engagement in physical activities and sports is of high importance for the vast population of society, including men and women. Nonetheless, women participate in sports at a much lower rate than men in all countries worldwide (5). This comparatively lower participation has created a question in the mind of the experts and sports trainers as to why women participate in sports activities at a lower rate than men and what might have contributed to it. With the examination of the gender-related factors, it is revealed that there are far fewer arenas and facilities available specifically allocated to women’s leisure activities than for men. The findings of a study performed by Babazadeh and Najafzadeh indicated a significant correlation between the dominant values and lifestyles within Marand county, Iran, and the rate of women’s participation in sports. Furthermore, there was a significant relationship between women’s participation in sports and their tendencies to learn, be creative, follow up with the latest fashion trends, preserve their responsibilities within the society, pay attention to the historical and religious backgrounds of the society they live in, be full of joy and energy for life, and be materialistic with their mental and physical capacity (6).
Furthermore, Saadatifard et al. in a study indicated that in the leisure pattern of women’s sports, the contributing factors include the country’s sports’ attitude toward championship, different roles women play in society, women’s lifestyle, nature of the sport, women’s civil rights, domestic and foreign developments in women’s sports, intervening factors (e.g., sociocultural, Islamic, and political issues), financial and economic resources, macromanagement of the system, geographical environment, available infrastructure and sports facilities, educational and scientific grounds, external factors, internal factors, financial resources, advertisement, and the media; the strategies (to develop women’s sports) include the fundamental strategies of development in the five areas of leisure sports and comprehensive support of women’s sports, and its outcomes include the increasing rate of women’s participation in leisure sports while introducing the four different types of sociocultural, economic, individual, and management outcomes (7). The framework of leisure sports produced by the present study helps advance sports management. A study performed by De Cocker et al. indicates that for increasing women’s participation in sports, public health, and its relationship with physical activities, training should be put in place by sports and health agencies to demonstrate the importance of exercise in women’s quality of life and health improvement, especially the health of pregnant and obese women (8). The most important outcome of such training can be the decreased rate of women’s mental and physical illnesses and a higher rate of hope in life.
The examination of the current development rate of women’s sports in the domestic and foreign realm details relative progress in women’s sports; however, it should be taken into account that such progress was far less than men’s sports or women’s sports in other countries. For instance, in the sports tournaments held in recent years, the women’s sports of Iran had only three representatives in the Olympic Games, only one in the winter Olympic Games, and earned spots in only three sports within the Paralympics Games. Among the 44 active federations in women’s sports, Iranian women were only able to get appointed to the presidency of only one federation; however, among more than a thousand provincial sports committees, women held management positions for only 36 of them. This unproportionate allocation of resources led to not winning any medals in the Olympics and Paralympics Games, not winning the gold medal in the World Cup and Asia Championships, winning only one medal in the West Asia Championship, and winning only one gold medal of the 206 medals distributed in the women’s sports tournaments in Gwangju Asia Cup. Furthermore, the findings of the previous study indicated that almost the entire body of research in the fields of physical education and women’s sports in the Islamic Republic of Iran shows that Iranian women and girls face multiple structural, human, field-specific, economic (e.g., lack of required facilities), and management obstacles in the path of participation in physical activities (9).
Designing a strategy of sports development has multiple positive outcomes the details of which include improving public health, creating social harmony, lifelong rejuvenation, nurturing and learning, introducing long-term goals for the sports within the province, providing a general profile of the sports within the province, effectively meeting the sports requirements of the society, helping further expand the participation of individuals in sports, creating a platform to further develop personal skills, and developing higher values (10). Today, within various countries, providing the necessary platform for women to participate in sports activities is considered an important factor, and the participation of women in sports or the lack thereof is considered a global criterion to assess women’s social status in society. This notion is especially highlighted in Iran since Muslim women require a separate and specific environment and facilities to participate in physical activities and sports. Therefore, it is important for women to have equal support as men, all the while enjoying more legal support (11).
2. Objectives
Most of the studies that have been conducted in Iran have encountered obstacles and limitations in the path of participation in sports for women of all walks of life. In addition, to date, no comprehensive study has been conducted on designing strategies for the development of women’s health and physical activities; therefore, the current study, while taking into account the above-mentioned notions, attempts to design an innovative strategy to combat this issue.
3. Methods
The present study falling into the framework of descriptive-correlational studies with an applied objective was conducted through a survey. The population of the study in the interview and qualitative section consisted of 10 sports management and sociology professors and in the quantitative section, which constitutes answering the items of the questionnaire drafted by the researcher, consisted of experts in the field (e.g., female sports managers and experts, women's sports activists, and professors of sports management) which in total constitutes 160 individuals selected through a purposive and comprehensive sampling process. Based on the eight latent variables, the minimum size of the sample was determined at 160 individuals entailing that for each latent variable, 20 subjects would be required to be included in the sampling process. Finally, 160 individuals were chosen through a simple random sampling. Data collection was performed by employing a 20-items questionnaire that examined the four essential factors of women’s participation in sports (e.g., management, social, economic, and cultural factors). The content validity and face validity of the questionnaire were examined and corrected by 10 university faculty members. Moreover, after distributing the questionnaire among 20 subjects, its reliability was estimated at 0.82, which is in line with the standard for the distribution of the questionnaire within the population of the study. After collecting data through interviews, the most repeated open coding was recognized as the main element of the Iranian women’s health and physical activity development model. The present study was comprised of two parts; in the first part, the demographical features of the participants were studied; in the second part, the questionnaire included the cultural (items 1 - 6), management (items 7 - 11), economic (items 12 - 15), and social (items 16 - 20) variables of the study. The structural equation modeling in PLS software (version 3) was employed to analyze the statistical data.
4. Results
After analyzing the collected data, strategies to develop the health and physical activities of Iranian women were drafted. First, the demographic features of the sample are detailed in Table 1.
| Variables | No. (%) |
|---|---|
| Gender | |
| Male | 10 (6.25) |
| Female | 150 (93.75) |
| Educational level | |
| Bachelor’s degree | 46 (28.75) |
| Master’s degree | 45 (28.13) |
| PhD | 69 (43.13) |
| Position | |
| Professors of sports management | 33 (20.63) |
| Heads of sports departments in multiple agencies | 57 (35.63) |
| Women’s sports activists | 55 (34.38) |
| Sports experts | 15 (9.38) |
| Total | 160 (100) |
Table 1 shows participants’ gender, educational level, and position in the quantitative section.
Table 2 shows participants’ gender, educational level, and position in the qualitative section.
| Variables | No. (%) |
|---|---|
| Gender | |
| Male | 1 (10) |
| Female | 9 (90) |
| Educational level | |
| Master’s degree | 2 (20) |
| PhD | 8 (80) |
| Position | |
| Professors of sports management | 6 (60) |
| Professors of sociology | 4 (40) |
| Total | 10 (100) |
The coding that occurred after interviewing the participants resulted in obtaining four fundamental elements divided into 40 criteria which would then be employed in the research methodology while using the path coefficient t-test to determine the correlation between the variables (Table 3).
| Factor | Initial Coding | Repetitive Coding |
|---|---|---|
| Cultural | The need to provide cultural grounds, reinforcing culture through the educational system, reinforcing culture through raising awareness in women, providing a better understanding of the importance of health, the need to create this idea in women that physical activities are required to safeguard one’s health, creating an idea in women on this basis that they need to be physically active, the role of educational agencies after the role of the family in sports development, the impact of social beliefs on the level of women’s participation, employing sports as a method to advocate Islam, removing Hijab’s effect on the development process, choosing a type of sports that falls in line with the belief and value system in society, changing families’ attitudes toward women’s and girls’ participation in sports, elevating social views on the phenomenon of sports, the support of religious figures for sports, designating management positions to the women who are in need of supportive cultural groundwork, the significance of the support and agreement of the social system with evolutionary programs, a social attempt to remove the limitations enforced on women’s sports, consulting sessions for families, children modeling their families, and doing away with gender discrimination in sports. | (1) Role of educational agencies in sports development; (2) Impact of social beliefs and values on women’s participation in sports; (3) Shifting families’ attitudes toward women’s participation in sports; (4) Support of religious figures of women’s sports; (5) Importance of the social system’s support and approval of evolutionary programs; (6) Doing away with gender discrimination in sports. |
| Management | The impact of the politicians’ and heads of state’s attitudes toward women’s sports development, the need for governmental support in building ethically suitable buildings and arenas for women’s sports, the requirement of heads of state’s approval for the entrance of women into stadiums, providing the platform for women to gain experiences in management positions, the role of organizational structures in women’s sports development, the impact of unreliable legal grounds for women’s participation in sports, the biased actions of the presidents of federations when it comes to women’s sports, reforming the status of federations, the attempt to change the status so that their legal status would be elevated, granting higher management positions to women, and the limited management role of women in Iran. | (1) Need for governmental support in building ethically suitable buildings and arenas for women’s sports; (2) Role of organizational structures in women’s sports development; (3) Impact of unreliable legal grounds for women’s participation in sports; (4) Granting higher management positions to women; (5) Holding training sessions for the management of sports development in agencies. |
| Economic | The lack of economic grounds for female sports development, the impact of the social and governmental status on women’s sports development, economic crises in the sports community, the necessity of having financial resources to allocate to programs, allocating budget to women’s sports, the lower rate of female university students in gym participation than male students, the insufficient budget allocated to women’s sports due to the growing number of women in the sports’ agencies, the role of governmental financial support on women’s sports development, and financially supporting female-only gyms. | (1) Providing economic resources by the Ministry of Sports and Youth for the realization of women’s sports developmental strategies; (2) Allocating budget to women’s sports; (3) Role of governmental financial support in women’s sports development; (4) Providing suitable grounds for the attraction of financial support for women’s sports. |
| Social | The negative social impacts of disregarding women, the positive effects of showcasing women in the media, the significant role of women’s successes in the realm of sports in changing individuals’ attitudes toward women’s participation in sports, the impact of the athlete’s success in the attitude shift in society and family, the positive effects of women’s sports on economic development, monetizing and marketing different types of sports, the lack of recognition of sports as an industry for women in society, the development of women’s sports toward the improvement of future generations’ health, and emphasis on the comprehensive aspect of sports to include women as well. | (1) Media’s auditory and visual focus on women’s sports; (2) Significant role of women’s successes in the realm of sports in changing individuals’ attitudes toward women’s participation in sports; (3) Lack of recognition of sports as an industry for women in society; (4) Development of women’s sports toward the improvement of future generations’ health; (5) Participation of the Ministry of Health and Sports in coordinating sports events to develop women’s health in the provinces of Iran. |
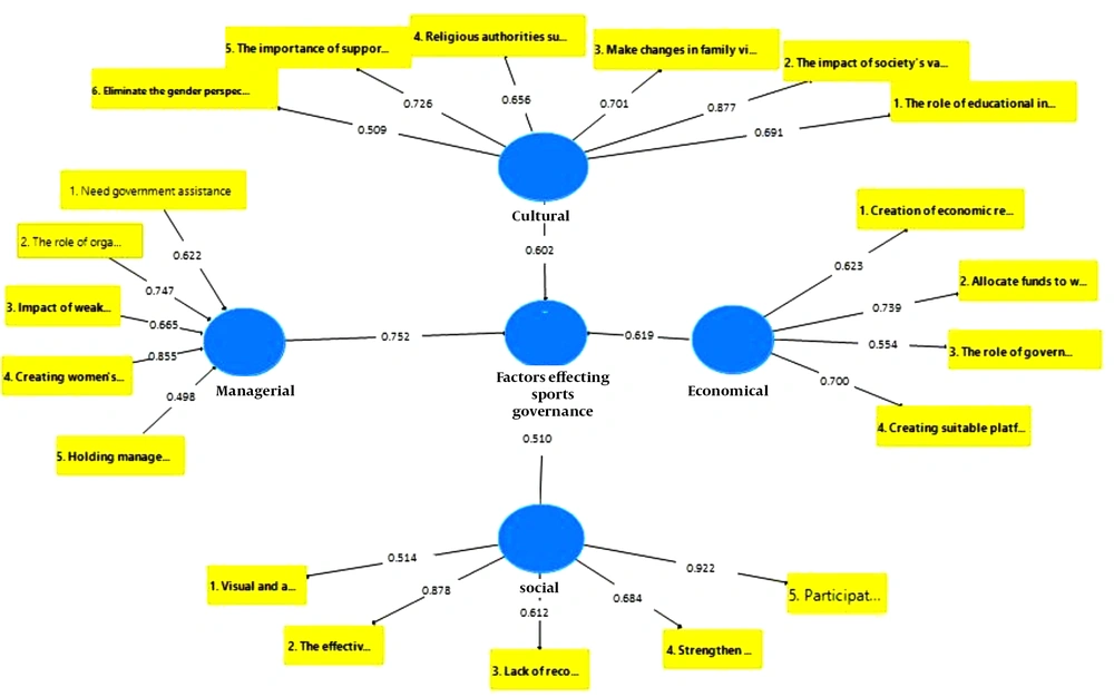
According to Figure 1, the coefficient of determination for the study variables is detailed in the next part.
For the variable of women’s health, the coefficient of determination was estimated at 0.597. Therefore, the cultural, social, economic, and management variables could cover 59.7% of the Iranian women’s health variation. The rest were allocated to the prediction error that might include other factors impacting the variables (Table 4).
| Latent Variable | R2 |
|---|---|
| Women’s health | 0.597 |
The results of Table 5 indicated the impact of each factor in the social, economic, management, and cultural variables on the aforementioned elements. In the cultural variable, the impact of social beliefs and values on women’s participation in sports was at the correlation rate of 87%. In the management variable, the factor of granting management positions to women in sports was at the correlation rate of 85%. In the economic variable, the factor of allocating budget to women’s sports was at the correlation rate of 73%. In the social variable, the factor of participation of the Ministry of Health and Ministry of Sports in creating sports events to develop women’s health in the provinces of Iran was reportedly at 92%, with the highest correlation impact rate.
| Variables and Factors | Coefficient of Determination | Significance Level |
|---|---|---|
| Cultural factor | ||
| Role of educational agencies in sports development | 0.691 | 0.12 |
| Impact of social beliefs and values on women’s participation in sports | 0.877 | 0.65 |
| Shifting families’ attitudes toward women’s participation in sports | 0.701 | 0.55 |
| Support of religious figures from women’s sports | 0.656 | 0.08 |
| Significance of the social system’s support and approval of evolutionary programs | 0.726 | 0.16 |
| Doing away with gender discrimination in sports | 0.509 | 0.33 |
| Management factor | ||
| Need for governmental support in building ethically suitable buildings and arenas for women’s sports | 0.622 | 0.06 |
| Role of organizational structures in women’s sports development | 0.747 | 0.87 |
| Impact of unreliable legal grounds for women’s participation in sports | 0.665 | 0.61 |
| Granting higher management positions to women | 0.855 | 0.07 |
| Holding training sessions for the management of sports development in agencies | 0.498 | 0.24 |
| Economic factor | ||
| Providing economic resources by the Ministry of Sports and Youth for the realization of women’s sports developmental strategies | 0.623 | 0.10 |
| Allocating budget to women’s sports | 0.739 | 0.36 |
| Role of governmental financial support in women’s sports development | 0.556 | 0.48 |
| Providing suitable grounds for the attraction of financial support for women’s sports | 0.700 | 0.09 |
| Social factor | ||
| Media’s auditory and visual focus on women’s sports | 0.514 | 0.06 |
| Significant role of women’s successes in the realm of sports in changing individuals’ attitudes toward women’s participation in sports | 0.878 | 0.11 |
| Lack of recognition of sports as an industry for women in society | 0.612 | 0.23 |
| Development of women’s sports toward the improvement of future generations’ health | 0.684 | 0.44 |
| Participation of the Ministry of Health and Ministry of Sports in coordinating sports events to develop women’s health in the provinces of Iran | 0.21 | 0.922 |
According to Table 6, the coefficients of determination between the variable of the development of women’s health and physical activities with the social, cultural, economic, and management variables were at 0.510, 0.602, 0.619, and 0.752, respectively, indicating that there was a positive and significant relationship between women’s health and physical activities with the aforementioned variables. Among the aforementioned variables, the management variable was the most effective in the development of women’s health and physical activities with a correlation rate of 75% and a t value of 5.696, indicating that if any of its contributing factors increase, women’s health and physical activities also positively increase.
| Independent and Dependent Variables | Coefficient of Determination | n | t | Significance Level | Result |
|---|---|---|---|---|---|
| Women’s Health | |||||
| Social factor | 0.510 | 160 | 3.409 | < 0.05 | Confirmed |
| Cultural factor | 0.602 | 160 | 4.562 | < 0.05 | Confirmed |
| Economic factor | 0.619 | 160 | 4.232 | < 0.05 | Confirmed |
| Management factor | 0.752 | 160 | 5.696 | < 0.05 | Confirmed |
4.1. Goodness of Fit Criterion
The goodness of fit (GoF) factor is estimated by squaring the multiplied number of two common mean measures and the average of the coefficient of the determination. The values of 0.01, 0.25, and 0.36 are considered weak, moderate, and strong, respectively. The GoF is estimated using the following formula:
According to Cohen’s classification of effect size (1988) of R2 and by applying the minimum value of 0.5 in the Fornell and Larcker method (1981), to determine the common grounds, the measure of GoF was considered viable due to the sample. The estimated GoF for the model was 0.605, positively indicating the significance of the model to showcase the data. Since the hypotheses were complex to discredit the null hypothesis at the 0.05 level, the absolute estimated value of the t should be more than 1.96, which is a condition that is observed by all the hypothesized methods. Due to the resulting value for GoF, which is 0.60 and more than the suggested figure by Wetzels et al., which was 0.36, indicating the strength of the model, the overall GoF for the model was confirmed.
5. Discussion
The present study was conducted to design strategies for the development of women’s health and physical activities in Iran. This section shows the results of the study in two separate qualitative and quantitative parts using interviews and a questionnaire that was drafted by the researcher. The most effective factor in the cultural variable was the impact of social beliefs and values on women’s participation in sports, with a correlation rate of 87%. In the management variable, the most effective factor was granting women management positions in sports, with a correlation rate of 85%. In the economic variable, the most effective factor was the allocation of budget to women’s sports, with a correlation rate of 73%. Finally, in the social variable, the most effective factor was the participation of the Ministry of Health and Ministry of Sports in creating sports events to develop women’s health in the provinces of Iran, with a correlation rate of 92%.
Furthermore, the reported impact of the variables on the independent variable of women’s health and physical activities were at the correlation rates of 51, 62, 61, and 75% for the social, cultural, economic, and management variables, respectively, indicating that there is a positive and significant relationship between the aforementioned variables with women’s health and physical activities. Among the aforementioned variables, the management variable is the most effective in the development of women’s health and physical activities, with a correlation rate of 75% and a t value of 5.696. The results of this study, along with the results of Farahani et al.’s study on the impact of social beliefs and values on women’s participation in sports, having a wider social circle, membership at the agencies to get access to the required information, and willingness to participate in physical activities in the society, provide the essential platform for women’s participation in sports (10).
In addition, due to the conventional nature of society and the authority of religion for women, one of the main requirements of women’s participation in sports is gaining the public’s trust, which is reinforced daily. One of the causes of such reinforced notion of women’s participation in sports is the social participation and trust that accompanies women’s participation in sports. In a study performed by Jafari et al., there was also an emphasis on women’s management roles in sports which introduced a perspective into the future regarding the measures that should be taken to elevate the status of women in sports management at the five stages of the challenge, capability, strategy, function, and outcome. According to the findings of the aforementioned study, it can be very well stated that the future roles that women should play in sports are caused by both internal and external systematic mechanisms (12). This framework provides a general, systematic, and long-term overview of women’s management in sports and aims at providing solutions for women who should be working in the sports management department in the future and in a more effective capacity.
The results of Jafari et al.’s study (12) are in line with the findings of this study in a sense that it can be generally stated that for long, the participation of women in decision-making and management affairs have been completely disregarded, and we are not moving as fast enough to fix this issue; however, the long-term results of the sports’ management system can bring about a better future. It is important to note that within the theoretical foundations, the notion of management is a neutral notion and is not impacted by one’s gender; therefore, based on the management principles, it cannot be sexually differentiated. The capacity to manage is distributed to an almost equal level between men and women, and they both have received this blessing to the same degree (13). Therefore, if the proper situations or the right opportunities are not provided for women to further elevate women who are interested in management positions, almost half of their capacity is left untouched.
When it comes to the notion of allocating budget to women’s sports, a study conducted by Mirza Hosseini indicates that women in order to further develop themselves require battling social and economic problems of society while reforming the country’s sports’ structure, elevating management capacity, employing the latest scientific methods within industries and sports, paying more attention and kindly appreciating national patrons, having a suitable media coverage, elevating the level of knowledge and science among the experts in women’s sports’ arenas, and internalizing sports in the general culture of society (14). As previously mentioned in the results section, in the case of the allocation of sufficient budget to women’s sports in building the arenas and providing facilities for the women following up a strategic program, we can achieve higher levels of health and physical activities for women in society.
In the social variable, the factor of the participation of the Ministry of Health and the Ministry of Sports is expounded in a study carried out by Farahani et al., which similar to the results of the current study, stressed the impact of the structural, organizational, behavioral (individual and groups), and environmental factors on the participation of individuals-oriented agencies in developing comprehensive sports strategies that everyone can use. Additionally, Farahani et al. believed that the aforementioned factor played an important role in the development of women’s health (10). The reason the findings of the aforementioned study are in line with the findings of the current study is the fact that the two-way relationship between governmental and private agencies based on the rules governing their establishment and their cooperation with sports organizations can lead to the preservation of independence and free will that is required for the participation in physical activities while combating the existing problems; this fact in and of itself leads to increasing women’s participation in sports. Furthermore, with regard to the impact of the social variable on Iranian women’s health and physical activities, Naghdi et al. indicated that the effect of social support creates a significant impact on women’s physical activities (15). Such support, in the academic platform, can be provided in the form of holding sports courses and tournaments for girls and at society can be implemented by coordinating events specifically organized for women.
In conclusion, it can be stated that the Ministry of Sports and Youth and the Federation of Public Sports can contribute to the development of women’s health and physical activities in Iran while employing long-term plans that include allocating budget, highlighting women’s roles in the sports management positions, and cooperating with various agencies and organizations to coordinate events, especially organized for employees, university students, normal students, and all the female members of society within a comprehensive framework. Accordingly, the results of the aforementioned measures in the future can lead to the elevation of women’s immune system, improvement of public health, and championship of Iranian women at international sports tournaments.
