Innovative Journal of Pediatrics
The Scientific Journal of Growth & Development Research Center
30
Aug
2022
Research Article
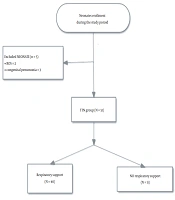
Lung Ultrasound Scores Predict the Respiratory Support Needs of Late Preterm and Term Neonates with Transient Tachypnea
Jun Chen,
Xiaoling Fang,
Yiheng Dai*
30
Aug
2022
6
Sep
2022
24
Aug
2022
11
Nov
2022
8
Sep
2022

