Innovative Journal of Pediatrics
The Scientific Journal of Growth & Development Research Center
24
Jul
2024
27
Aug
2024
Research Article
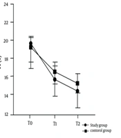
Real-Time Monitoring of Lower Limb Oxygen Saturation in Children with Indwelling Catheters Using Near-Infrared Spectroscopy to Assess the Risk of Deep Vein Thrombosis and Nursing Strategies
Shanshan Wang*,
Linxi He,
Xiaoyu Zhang
24
Aug
2024
26
Aug
2024
Research Article
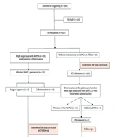
A Cross-Sectional Study of Pediatric Enhanced Recovery After Surgery in 23 Medical Institutions Across 17 Provinces and Cities in China
Cangcang Fu,
Peiying Wang,
Jihua Zhu*
21
Aug
2024
21
Aug
2024
1
Oct
2024

