Home
About Us
Company Profile
Boards & Staffs
Memberships & Partners
Academy of Journalism
Careers
Blog(EN)
Contact Us
Journals
Our Journals
Instruction for Authors
Brieflands Policies
Publish My Research
Journal Management System
Article Processing Charges
Open Peer Review
Publishing Services
Books
Publish My Book
Brieflands
journals
Nephro-Urology Monthly
Issues
Nephro-Urology Monthly
Home
Articles
Current Issue
All Issues
In Press
Search
Accepted Manuscripts
Instructions
About Journal
Journal Information
Boards and Committees
Indexing and Listing Sources
Publication Ethics and Malpractice Statement
Support
Reviewer and AE Registration Form
Contact Us
Journal Metrics
Open Peer Review (OPR)
APC
Authors Guide
Submit Manuscript
Archive
2
articles
2026-02-28
vol.
18
,
issue
1
18
Jan
2026
Research Article
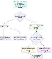
Postoperative Outcomes and Complications of PCNL: A Comparative Study of Hydronephrotic and Non-hydronephrotic Calyceal Access
Hamed Mohseni Rad
*
,
Mohammadreza Ebrahimi Saghezchi
7
Jan
2026
Research Article
Supine Versus Prone Positioning in Percutaneous Nephrolithotomy: A Retrospective Cohort Study Comparing Intraoperative Hemodynamic and Respiratory Stability
Seyed Ali Eslahi
,
Leila Malekmakan
*
,
Mohammad Mehdi Hosseini
,
Ali Karami
,
Seyed Hossein Hosseini
,
Faisal Mohammed Ahmed
Share it!
Author Services
Contact Us!
Official COPE member